近日,中国农业科学院油料作物研究所油菜遗传育种创新团队首次揭示分子伴侣基因BnaC01.CCT8调控油菜产量的分子机制,发掘出优异等位基因,为油菜高产分子育种提供了全新理论依据和技术支撑。相关研究成果发表在《植物生物技术杂志(Plant Biotechnology Journal)》上。

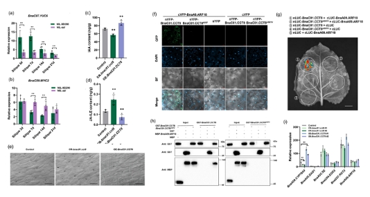
油菜是我国第一大油料作物,年产油量占国产油料作物总产油量的50%以上,其产量提升直接关系到国家粮油安全。为此,该团队通过化学诱变和图位克隆技术,经过5年系统研究,成功鉴定出控制油菜产量的关键基因BnaC01.CCT8。该基因通过与同为该团队率先发现的油菜产量基因BnARF18形成蛋白复合体,构建了独特的促进生长素合成并抑制茉莉酸合成的调控网络,从而促进角果伸长和籽粒发育。田间试验数据显示,过表达该基因的油菜新品系表现出显著增产效果:角果长度平均增加11.6%,千粒重提高24.6%,单株产量提升25.3%。目前,该团队已对全国163份油菜资源进行基因型分析,开发出相应的分子标记辅助选择技术,并应用于高产油菜新品种选育工作,将为保障国家粮油安全提供科技支撑。
该研究得到国家重点研发计划、国家自然科学基金、中国农业科学院科技创新工程等项目的支持。